
Өнөөдрийн хөрөнгө оруулалт — маргаашийн боломж

How can we help?
Хөрөнгө оруулалтын зөвлөх
Бонд арилжаа
Хувьцааны арилжаа
Санхүүжилт
Түгээмэл асуултууд

Өнгөрсөн 7 хоногт АНУ–Ираны мөргөлдөөнтэй холбоотойгоор дараах 3 үндсэн сэдвийн хүрээнд нийтлэлийг бэлтгэлээ.
Ираны дээд удирдагчийн эрх мэдлийн хүрээ
Газрын тосны ханш $100 давлаа
Дайн ба зах зээл: Дайны үеийн ашиг хүртэгчид
Ираны нөхцөл байдал Азийн хөрөнгийн зах зээлд харилцан адилгүй нөлөө үзүүлж байна. Өмнөд Солонгосын KOSPI индекс өнөөдөр буюу даваа гарагт ойролцоогоор 8%-иар буурсан байна.
Тус индексийн зах зээлийн үнэлгээний ойролцоогоор 36%-ийг санах ойн чип үйлдвэрлэгч Samsung Electronics болон SK Hynix компаниуд бүрдүүлдэг тул эдгээр компанийн хувьцааны хөдөлгөөн индексийн гүйцэтгэлд хүчтэй нөлөөлдөг. Ойрхи Дорнодын мөргөлдөөн эхэлснээс хойш Samsung Electronics-ийн хувьцаа 24%-иар, SK Hynix-ийн хувьцаа 25%-иар тус тус буурчээ.
Гэсэн хэдий ч 2026 он гарснаас хойш KOSPI индекс ойролцоогоор 20%-ийн өсөлттэй байгаа нь бусад улсын голлох индексүүдтэй харьцуулахад харьцангуй өндөр гүйцэтгэлд тооцогдож байна.
1. Ираны шинэ удирдагч
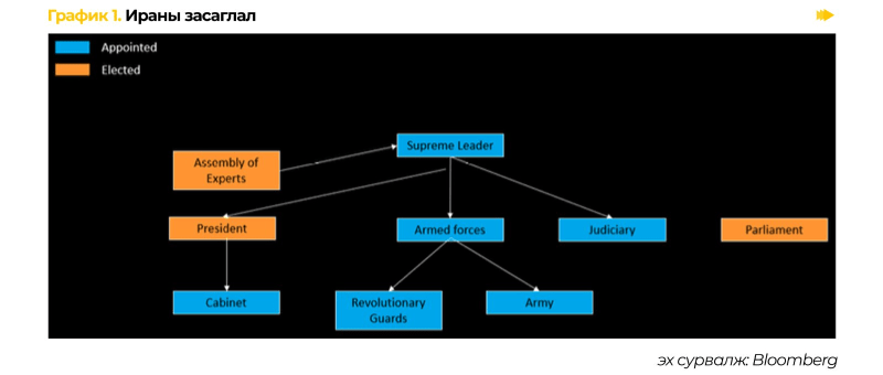
Иран улс нь ерөнхийлөгч (President) болон дээд удирдагч (Supreme Leader) гэсэн хоёр төрийн тэргүүнтэй улс юм. Үндсэн эрх мэдэл болох цэргийн хүч, шүүх эрх мэдэл болон стратегийн бодлого нь дээд удирдагчийн мэдэлд төвлөрдөг.
Ираны дээд удирдагчаар Можтаба Хаменеи томилогдсон нь төдийлөн гэнэтийн зүйл биш байлаа. Тэрээр өнгөрсөн долоо хоногт нас барсан удирдагч асан Али Хаменейн хүү бөгөөд түүнийг Ираны эрх мэдлийн хүрээнд нөлөө бүхий хүн гэж олон нийт урьдчилан таамаглаж байсан.
Можтаба Хаменеи нь Ойрхи Дорнодын бүс нутгийн улс төр, аюулгүй байдлын хүрээнд хүчтэй нөлөөтэй Iranian Revolutionary Guard Corps (IRGC)-тэй ойр харилцаатай гэж үздэг. Олон улсын шинжээчдийн дүгнэлтээр тэрээр эцгээсээ илүү прагматик байр суурьтай байж магадгүй бөгөөд энэ нь цаашид АНУ болон барууны орнуудтай хэлэлцээ хийх боломжийг илүү нээлттэй болгож магадгүй гэсэн таамаглал бий.
Iranian Revolutionary Guard Corps (IRGC) гэж юу вэ?
Ираны хамгийн нөлөө бүхий цэрэг-улс төрийн байгууллагын нэг бөгөөд 1979 оны Исламын хувьсгалын дараа шинэ дэглэмийг хамгаалах зорилгоор байгуулагдсан. Тус байгууллага нь цэргийн ажиллагаа явуулах, Ормузын хоолойн стратегийн хяналтыг хэрэгжүүлэх, гадаад тусгай ажиллагаа явуулах, дотоодын иргэний хяналтад оролцох зэрэг өргөн хүрээний чиг үүрэгтэй. Мөн бүс нутгийн аюулгүй байдал, геополитикийн нөлөөг тэлэх хүрээнд Хамас зэрэг зарим зэвсэгт бүлэглэлүүдтэй холбоотой үйл ажиллагаанд оролцдог.
2. Газрын тосны ханш $100 давлаа
Газрын тосны ханш даваа гарагт баррель нь $118 хүрч, баасан гарагийн хаалтын ханшаас ойролцоогоор 26%-иар өссөнөөр 2022 оноос хойших хамгийн өндөр түвшинд хүрэв. Одоогийн байдлаар WTI газрын тос $105 орчимд арилжаалагдаж байна.
Газрын тосны ханш ийнхүү огцом савлах болсон нь Ираны өмнөд хэсэгт байрлах Ормузын хоолойгоор дамжих газрын тосны зөөвөрлөлт саатсан. Үүний зэрэгцээ бүс нутгийн томоохон үйлдвэрлэгчид ч тодорхой хэмжээнд нөлөөлөлд өртөөд байна. Арабын Нэгдсэн Эмират улс өдөрт ойролцоогоор 3.5 сая баррель газрын тос олборлодог бөгөөд ОПЕК-ийн гурав дахь том үйлдвэрлэгч бол Кувейт нь мөн олборлолт болон боловсруулалтын хэмжээгээр ОПЕК-ийн томоохон тоглогчдын нэг юм. Одоогийн байдлаар эдгээр улсууд Ирантай холбоотой бүс нутгийн мөргөлдөөнөөс шалтгаалан зарим газрын тос боловсруулах үйлдвэрүүдийн үйл ажиллагааг түр зогсоогоод байна.
---
3. Дайн ба зах зээл: Дайны үеийн ашиг хүртэгчид
Өнгөрсөн баасан гарагийн байдлаар дэлхийн хөрөнгийн зах зээлд сангуудын мөнгөн урсгалын тэнцэл -$1.4 тэрбум байв. Үүнээс $3.2 тэрбум нь хувьцааны зах зээлээс гарсан нь геополитикийн эрсдэл нэмэгдэж байгаатай холбоотойгоор хөрөнгө оруулагчид эрсдэлээс зайлсхийх байр суурь(risk-off sentiment) баримталж байгааг илтгэж байна.
Эрчим хүчний ETF (XLE: +24%) - Эрчим хүчний салбар нь геополитикийн нөхцөл байдлаас хамгийн их ашиг хүртэж буй салбаруудын нэг байна. Эрчим хүчний ETF-д орсон мөнгөн урсгал 1-р сард $7.2 тэрбум, 2-р сард $6.3 тэрбум хүрсэн нь 2021 оноос хойших хамгийн өндөр орох мөнгөн урсгал(inflow) болов.
Батлан хамгаалахын ETF (SHLD: +16%) - 2025 оноос эхлэн дэлхийн томоохон орнууд батлан хамгаалахын зардлаа нэмэгдүүлж, 2026 онд АНУ болон Ойрхи Дорнодын бүс нутагт геополитикийн хурцадмал байдал нэмэгдсэнээр батлан хамгаалахын салбарын хувьцаанууд өсөлттэй байна. Зөвхөн өнгөрсөн долоо хоногт $1.7 тэрбумын мөнгөн урсгал батлан хамгаалахын ETF-үүд рүү орсон байна.
Алтны ETF (GLD: +19%) - Геополитикийн эрсдэл нэмэгдэх үед алт нь уламжлалт аюулгүй хөрөнгө (safe-haven asset) гэж тооцогддог. Гэсэн хэдий ч алтны ханш түүхэн дээд түвшинд хүрсэнтэй холбоотойгоор зарим хөрөнгө оруулагчид ашгаа хэрэгжүүлэн гарах хандлага ажиглагдаж байна. Тухайлбал 3-р сарын 4-ний өдөр ганцхан өдрийн дотор алтны ETF-үүдээс $3 тэрбумын мөнгөн урсгал гарсан байна. Гэсэн хэдий ч өнгөрсөн сард нийтдээ $6.5 тэрбум алтны ETF рүү, харин $32 тэрбум мөнгөний ETF рүү оржээ.
Далайн тээврийн ETF (+28%) - Дайн урт хугацаанд үргэлжлэх хүлээлт нэмэгдэхийн хэрээр далайн тээврийн салбарын ашиг нэмэгдэх боломжтой гэж зах зээл үзэж байна. Үүний нөлөөгөөр далайн тээврийн компаниудын ETF-үүд он гарснаас хойш ойролцоогоор 28%-ийн өсөлттэй байна.
Газрын тосны тээврийн ETF (+207%) - Газрын тосны тээвэрлэлтийн зардал огцом өссөнтэй холбоотойгоор Breakwave Tanker Shipping ETF зах зээлд хамгийн өндөр гүйцэтгэлтэй ETF-үүдийн нэг болоод байна. Тус ETF 2026 он гарснаас хойш 207%-иар өссөн бөгөөд энэ нь хөшүүрэг ашиглаагүй ETF-үүд дундаас хамгийн өндөр өсөлттэй үзүүлэлтэд тооцогдож байна.

